Estrutura e Organização dos Serviços
Municipalizados de Castelo Branco
Os Serviços Municipalizados de
Água, Saneamento e Resíduos Urbanos de Castelo Branco são geridos
por um Conselho de Administração, constituído por um Presidente e
dois Vogais, nomeados pela Câmara Municipal.
Presidente
- Leopoldo Martins Rodrigues
Vogal - Sónia Cristina Cristóvão Mexia
Vogal - Nuno Miguel Ferreira Lopes da Silva
O Conselho de Administração é o
órgão colegial de gestão e direção, ao qual compete, nomeadamente,
promover e executar as atividades dos Serviços, com vista à
prossecução das suas atribuições.
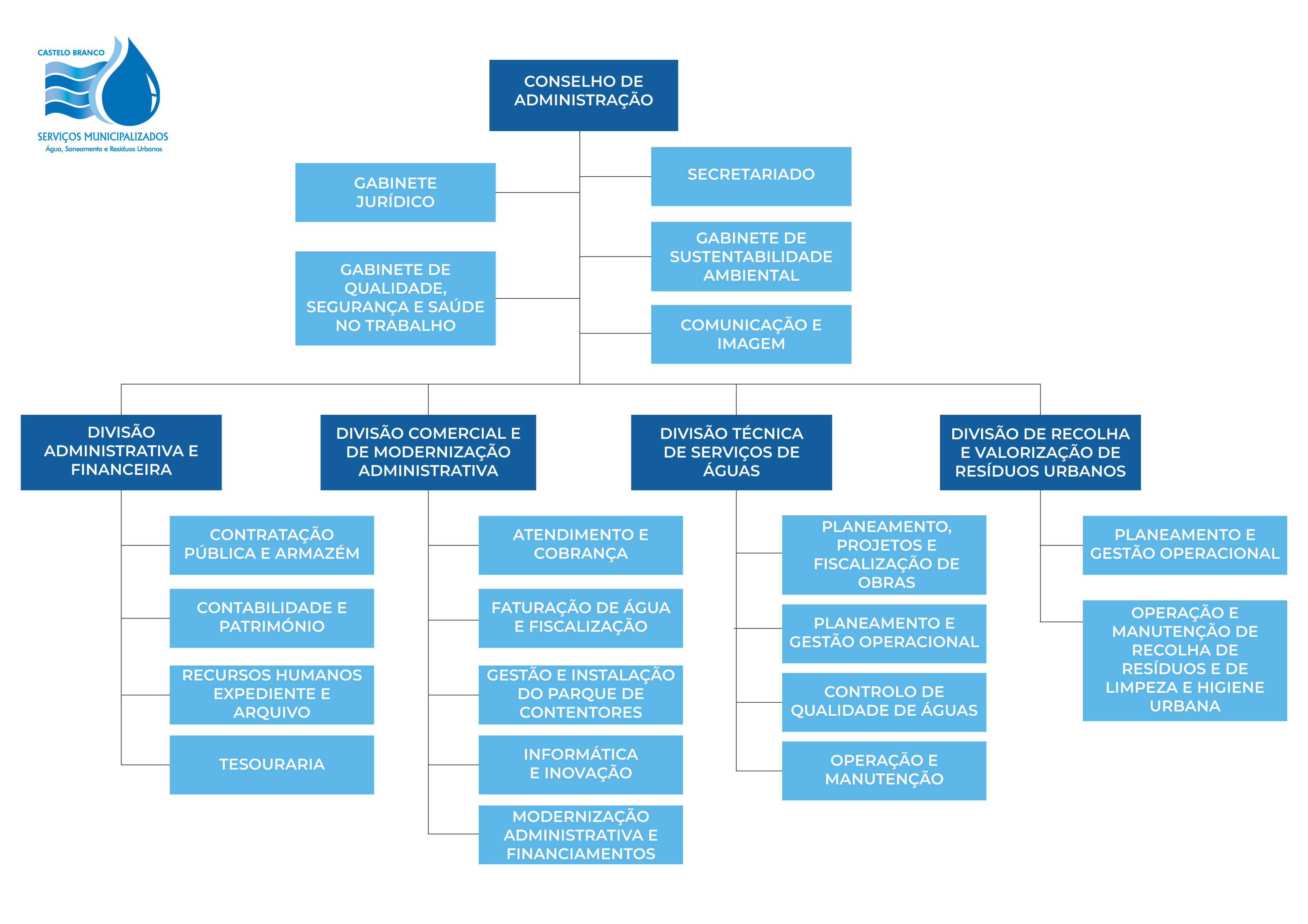
A organização interna dos Serviços
Municipalizados obedece ao modelo de estrutura hierarquizada,
constituída por unidades orgânicas flexíveis, nos termos da
legislação em vigor.
A estrutura flexível é composta por quatro unidades
orgânicas, Divisão Administrativa e Financeira, Divisão Comercial e
de Modernização Administrativa, Divisão Técnica de Serviços de
Águas e Divisão de Recolha de Resíduos, e por vinte subunidades
orgânicas, ao nível de Gabinete, Secção, Setor ou Serviço.
O Regulamento da Estrutura Orgânica
dos Serviços Municipalizados de Água, Saneamento e Resíduos Urbanos
de Castelo Branco, publicado no Diário da República, 2.ª série, n.º
246, de 23 de dezembro de 2022, define os objetivos, a organização
e os níveis de atuação dos Serviços Municipalizados de Castelo
Branco, bem como os princípios que os regem, identificando os
níveis de direção, de hierarquia e as competências e atribuições
dos seus órgãos e respetivos serviços.
Estrutura (3,23
MB)
